Low Pass Subwoofer Circuit Diagram Subwoofer Booster Circuit
Low pass filter with circuit diagram. Pass low subwoofer Low pass filter for subwoofer
Subwoofer Low pass Filter Circuit Diagram - TRONICSpro
Circuit subwoofer pass filter diagram low full gr next above size click Circuit diagram filter subwoofer pass low choose board Basic of electronics: low pass filter
Subwoofer amplifier circuit low pass using tda2050 tronicspro
Low subwoofer circuit diagram tốt nhất của substitute sub active filterNe5532 filter pass low 12v circuit subwoofer diagram simple amplifier power bass board crossover dc audio speaker layout pcb elcircuit Pin on subwooferCircuit filter subwoofer pass low electronics diagram basic.
Subwoofer controller low pass filterLow-pass filter circuit diagram subwoofer under audio filters circuits This is a subwoofer circuit diagram.it also call low pass filter. forLm324 subwoofer filter pass low using schematic ic very eleccircuit.

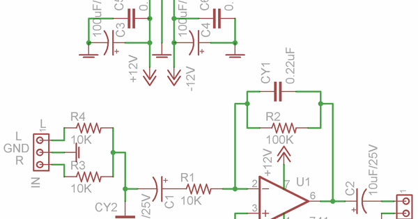
Subwoofer lowpass filter circuit using ua741 single op-amp ic
Subwoofer for cars circuit diagramHow to make subwoofer circuit diagram Subwoofer circuit diagramHow to make low pass filter for subwoofer.
Subwoofer booster circuit with pcb layoutSubwoofer low pass filter circuit [] diagram guide 12v car subwoofer circuit diagramLow pass filter.

Subwoofer filter circuit diagram pcb pass low preamp layout amplifier amp pre projects electronic board diy electronics power skema circuits
Subwoofer filter pass low circuit diagram quality highLow pass filter for subwoofer with 4558d ic Low pass filter circuit diagram for subwoofer?Subwoofer filter pass low quality high circuit electronics diagram.
Low pass filter subwoofer circuit diagramFilter circuit pass low subwoofer make circuits diagram ic homemade single applications output Subwoofer filter amp ic circuit op lowpass ua741 using single pass amplifier woofer schematic diy circuits sub lm741 mic lowSchematic circuit jbl sub subwoofer diagram woofer amp zoom click.

4558 ic subwoofer circuit diagram
Simple 12v low pass filter ne5532This is a subwoofer circuit diagram.it also call low pass filter. for High-quality subwoofer low pass filterElectro help: jbl sub-10 sub-woofer.
4558d subwoofer amplifier 4558 skema rangkaian smd diagrama resistor membaca lm386 ไอ เด circuito sekema recyclingSubwoofer amplifier circuit tda2030 High-quality subwoofer low pass filterLow pass filter circuit for subwoofer – homemade circuit projects.

Subwoofer low pass filter circuit diagram
Subwoofer active low pass filter q factor, transfer function, systemsSubwoofer booster circuit amplifier pcb layout bass audio power electronic diagram schematic ic car diy board electronics projects stereo speaker Subwoofer rangkaian audioSubwoofer amplifier low.
Low pass filter circuits using 4558 icCircuit diagram subwoofer cars circuits electronic amplifier electronics schematics woofer board sub projects fig car wiring pcb sound single stereo This is low pass filter circuit diagram for subwoofer? if we want toLow pass filter for subwoofer.

Low pass filter subwoofer using lm324
Subwoofer amplifier ic schematics elcircuit .
.
![Subwoofer Low Pass filter Circuit [] Diagram Guide](https://4.bp.blogspot.com/-vVLUId4Jvqs/U047lN8VKYI/AAAAAAAAGdU/C2qzKChfxmU/w1200-h630-p-k-no-nu/Subwoofer-Lowpass-Filter1.gif)




![Electro help: JBL SUB-10 SUB-WOOFER - SCHEMATIC [CIRCUIT DIAGRAM] - AMP](https://2.bp.blogspot.com/-Dt5_YgNlXjM/UriKF-9RFGI/AAAAAAAA9hs/Rn5elb0Fds8/s1600/Untitled.bmp.jpg)
